各单位:
根据《成都银杏酒店管理学院优秀科研成果评奖暂行办法》(成银院发〔2025〕60号)和《关于组织开展首届优秀科研成果评奖暨科研管理先进集体、科研工作先进个人评选的通知》等文件精神,按照公平、公正、公开、回避的基本原则,经个人申报、所在单位推荐、教学科研工作部审核、专家组评议、学校评审委员会评审表决,现将拟评奖的20项优秀科研成果予以公示,详见附件。
公示时间: 2026年1月6日至2026年1月8日(共3个工作日)。
公示期内,任何单位或个人如对公示结果有异议,请以书面形式(包括必要的证明材料)向教学科研工作部提出。以单位名义提出异议的,须加盖本单位公章;以个人名义提出异议的,须署真实姓名、所在单位和联系方式。对于匿名或超出公示期的异议,原则上不予受理。
联系人:王娇
联系电话:87979169/8169(内线)
电子邮箱:kyc@gingkoc.edu.cn
办公地点:银杏楼407办公室(教学科研工作部)
特此公示。
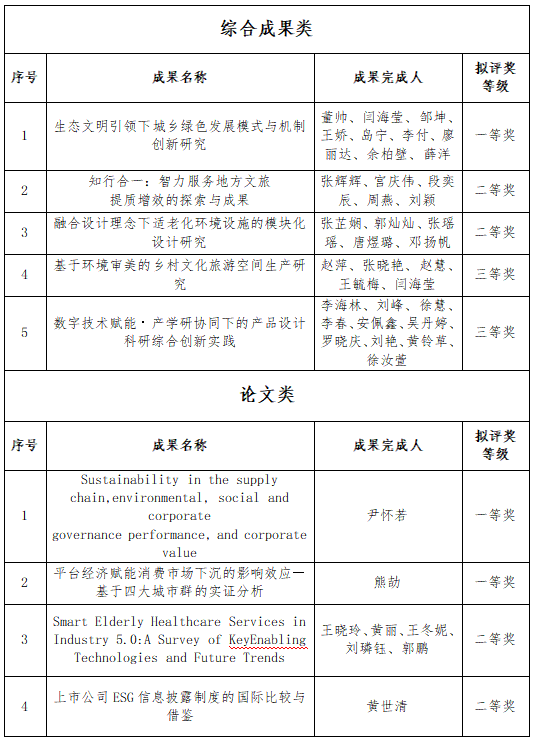
附件:成都银杏酒店管理学院首届优秀科研成果评选名单
教学科研工作部
2026年1月6日
附件:
成都银杏酒店管理学院首届优秀科研成果评选名单

